Loading
Journal of Rehabilitation Research and Practice
ISSN: 2694-0388
Physical Therapy in Mental Health?
At the beginning there was an international network of physical therapists working in the field of psychiatry and mental health with the origin at Leuven University (Belgium) from in 2006. The International Organization of Physical Therapy in Mental Health (IOPTMH) was accepted as a World Confederation for Physical Therapy (WCPT) subgroup at the 17th General Meeting, in 2011 and reconfirmed in 2015 and 2019, including 21 member countries, Australia, Austria, Belgium, Colombia, Denmark, Estonia, Finland, Greece, Iceland, Japan, Latvia, Mexico, The Netherlands, Norway, Poland, Spain, South Africa, Sweden, Switzerland, Turkey, UK, but within IOPTMH, there is a network of individual physical therapists, representing 59 nations from 6 continents.
J Rehabil Res Pract, 2020, Volume Volume 1, Issue Issue 1, p1-3 | DOI: 10.46439/rehabilitation.1.001
Is insufficient knowledge of epilepsy among Physiotherapists the reason for less exercise prescription for epileptic patients?
Participating in physical activity and exercise has significant benefits, including treating, preventing, and reducing risk factors for chronic conditions such as diabetes, hypertension, coronary heart disease, and osteoarthritis. Physical activity can also positively play a role in palliative care among individuals with terminal diseases.
J Rehabil Res Pract, 2001, Volume Volume 2, Issue Issue 1, p1-3 | DOI: 10.46439/rehabilitation.2.006
Sports physiotherapy: A revolution for the athletes
Sports have reached, now-a-days, up to the highest levels of professionalism, thus are more physically and psychologically demanding. Sports injuries are now quite widespread too. These injuries can reduce the athletes’ performance and keep them away from reaching their fullest potential. Sports medicine, a discipline of modern medicine deals with physical fitness as well as the diagnosis, treatment, and prevention of sports injuries.
J Rehabil Res Pract, 2024, Volume Volume 5, Issue Issue 1, p1-3 | DOI: 10.46439/rehabilitation.5.025
Evaluation of the effects of bracing on correction of Pectus Carniatum, A review of literature
Pectus Carniatum (PC) is a term used to describe a range of different chest wall deformities characterized by anterior protrusion of sternum and attached ribs. Depends on involvement of the components of sternum, it is divided into chondrogladiolar and chondromanubrial. It is the second most common chest deformity observed in children. The exact pathogenesis of PC is not cleared.
J Rehabil Res Pract, 2023, Volume Volume 4, Issue Issue 1, p1-4 | DOI: 10.46439/rehabilitation.4.019
Patient-reported outcomes and speech intelligibility test results in cancer survivors: Preliminary findings
Communication is essential to quality of life, linked to social interactions, employment, and independence. Verbal communication is judged using speech intelligibility, or how well a speaker is understood. When communication is negatively impacted it affects every aspect of an individual's life resulting in smaller social networks, fewer positive interactions, and higher levels of loneliness.
J Rehabil Res Pract, 2025, Volume Volume 6, Issue Issue 1, p1-8 | DOI: 10.46439/rehabilitation.6.032
Analysis of SSR, NCS/EMG, and HRV testing in chronic pain programs: clinical relevance and cost effectiveness
Background: Chronic pain often includes unrecognized neuropathic and autonomic components that are not fully captured by routine clinical examination, potentially delaying accurate diagnosis and prolonging opioid therapy—particularly concerning in high-risk populations identified by elevated Narcotic Risk Index (NARX) scores.
J Rehabil Res Pract, Volume 7, Issue 1, p1-9
Physiotherapy in Mental Health Facing the Covid-19 Pandemic
According to the International Organization of Physical Therapy in Mental Health (IOPTMH), physiotherapy in mental health is a recognized specialty of physical therapy, with a subgroup representing physiotherapists from around the world before the World Confederation of Physical Therapy (WCPT). It is implemented in different settings, in health, psychiatry and psychosomatic medicine.
J Rehabil Res Pract, 2020, Volume Volume 1, Issue Issue 1, p4-5 | DOI: 10.46439/rehabilitation.1.002
Advancing neurorehabilitation through a family-centric approach
Neurorehabilitation has witnessed remarkable strides in recent years, with an increasing recognition of the pivotal role that family plays in the rehabilitation process. In this editorial, we explore the paradigm shift towards family-based neurorehabilitation and its implications for fostering holistic patient care.
J Rehabil Res Pract, 2024, Volume Volume 5, Issue Issue 1, p4-5 | DOI: 10.46439/rehabilitation.5.026
Impact of hemisphere localization and the frequency of physical and occupational therapy sessions on functional independence of stroke patients in inpatient rehabilitation
Stroke is the 5th leading cause of death and the leading cause of long-term disability in the United States. Every 40 seconds, someone in the United States sustains a stroke, resulting in approximately 133,000 deaths per year. Stroke related deaths accounted for 11.8% of total deaths in 2015, making stroke the second leading cause of death worldwide, second only to heart disease
J Rehabil Res Pract, 2001, Volume Volume 2, Issue Issue 1, p4-9 | DOI: 10.46439/rehabilitation.2.007
Grip strength data for individuals with severe anorexia nervosa
Anorexia nervosa (AN) is a severe and persistent mental illness with a psychiatric mortality rate second only to opioid overdose. Individuals with both subtypes of AN – the restricting subtype (AN-R) and the binge-purge subtype (AN-BP) – share the behavior of restricting their food intake which leads to a significantly low body weight, in addition to having an intense fear of gaining weight and disturbance in their body image. Individuals with AN-BP also engage in recurrent episodes of binge eating and/or purging behaviors, including self-induced vomiting or abuse of laxatives or diuretics. AN has high rates of psychiatric comorbidities, with approximately 42% of patients likely to experience a mood disorder. Individuals who are living with AN may experience a poor quality of life and serious medical complications that can adversely impact every system of the body
J Rehabil Res Pract, 2023, Volume Volume 4, Issue Issue 1, p5-12 | DOI: 10.46439/rehabilitation.4.020
Commentary on: Some aspects of rehabilitation of the disabled elderly at the present stage
According to the United Nations, to date the number and proportion of elderly grows much faster than in other age groups. The increase in the total number of elderly persons in the population of the globe makes the actual problems of social and economic consequences of population ageing. The issue of ensuring the quality of life of older people becomes an important and urgent task of the state.
J Rehabil Res Pract, 2020, Volume Volume 1, Issue Issue 1, p6-7 | DOI: 10.46439/rehabilitation.1.003
Epidemiology and clinical characteristics of lacunar ischemic stroke in Burkina Faso
Stroke is the most common cause of disability and the number two cause of death worldwide. The TOAST classification denotes five subtypes of ischemic stroke, large-artery atherosclerosis, cardioembolism, small-vessel occlusion, stroke of other determined etiology and stroke of undetermined etiology.
J Rehabil Res Pract, 2024, Volume Volume 5, Issue Issue 1, p6-13 | DOI: 10.46439/rehabilitation.5.027
Relationships between parameters of respiratory muscle activity measured by ultrasonography and magnetic resonance imaging
Breathing instruction in physiotherapy is considered an important skill for the assessment and intervention in diaphragmatic dysfunction associated with respiratory disorders. For respiratory physiotherapy, it is necessary to understand the characteristics of respiratory movements in the thorax and abdomen and to evaluate the laterality and difference in movements depending on the site.
J Rehabil Res Pract, 2022, Volume Volume 3, Issue Issue 1, p7-14 | DOI: 10.46439/rehabilitation.3.013
Exercise-induced left ventricular trabeculation: what’s the evidence?
Cross-sectional studies and small case series have suggested that increased left ventricular (LV) trabeculation may be a manifestation of benign athletic remodeling in predisposed individuals. Interestingly, there is some support that increased LV trabeculation may improve cardiac performance through increases in stroke volume, stroke work and cardiac index (preprint). The practical implications are that athletes are at risk of over diagnosis of left ventricular noncompaction cardiomyopathy (LVNC).
J Rehabil Res Pract, 2020, Volume Volume 1, Issue Issue 1, p8-10 | DOI: 10.46439/rehabilitation.1.004
Comparison of walking performance with the 6-minute and the 2-minute walk tests in elderly living in the community and in a nursing home
In 2021, older adults were making up about 13.5% of the global population and projections indicated that by 2030, one in six people would be aged 60 years or more. Aging is associated with a progressive decline in exercise capacity, along with changes in physical function and walking ability, which can influence the performance of daily activities and the preservation of personal independence.
J Rehabil Res Pract, 2025, Volume Volume 6, Issue Issue 1, p9-16 | DOI: 10.46439/rehabilitation.6.033
Pulmonary rehabilitation in candidates for bronchoscopic lung volume reduction
Bronchoscopic lung volume reduction (BLVR) may be considered in Chronic Obstructive Pulmonary Disease (COPD) patients with advance emphysema who are symptomatic and have refractory hyperinflation despite optimal medical therapy and pulmonary rehabilitation.
J Rehabil Res Pract, 2001, Volume Volume 2, Issue Issue 1, p10-12 | DOI: 10.46439/rehabilitation.2.008
Artificial intelligence in rehabilitation
Artificial intelligence (AI) is used in various fields, including rehabilitation. The main goal of using this technology is to enhance the performance of individuals with different disorders. Additionally, AI is utilized to improve diagnostic procedures and monitor the progress of patients. The main question that arises is how AI impacts the field of rehabilitation and what are the advantages and disadvantages of using this technology in rehabilitation.
J Rehabil Res Pract, Volume 7, Issue 1, p10-13
Commentary on the systematic review “Osteoporotic Vertebral Fractures: predictive factors for conservative treatment failure”
Osteoporosis is a worldwide disease and osteoporotic vertebral fractures (OVFs) have a high incidence in the elderly population, mostly involving female sex in the postmenopausal status. They are usually treated conservatively with a bed rest period, pain control with analgesics, bracing, bisphosphonates and early rehabilitation. Nevertheless, this kind of treatment can fail with persistent pain, collapse, pseudoarthrosis, kyphotic deformity and neurologic impairment. Therefore, there is the necessity to identify clinical, radiographic and magnetic resonance parameters that might predict risk of complications and conservative treatment failure of osteoporotic vertebral fractures.
J Rehabil Res Pract, 2020, Volume Volume 1, Issue Issue 1, p11-14 | DOI: 10.46439/rehabilitation.1.005
Logic model of a case management program in primary care for frequent users of healthcare services
A logic model was developed as part of an evaluation of a case management program (CMP) for frequent users in a health and social services center in the province of Québec (Canada). Five approaches were used as part of a qualitative multiple case study methodology: analysis of unpublished documents, review of literature on CMPs for frequent users, in-depth interviews, focus groups with stakeholders and participant observations. Collected data were analyzed using thematic analysis and validated by the health and social services center’s partners.
J Rehabil Res Pract, 2001, Volume Volume 2, Issue Issue 1, p13-16 | DOI: 10.46439/rehabilitation.2.009
Spinal cord infarction associated with severe acute respiratory syndrome coronavirus 2: A case series of diagnostic challenges and postacute sequelae of COVID-19
Spinal cord infarction is extremely uncommon among vascular events, accounting for only 0.3-1% of all strokes and 5-8% of acute myelopathies. While deep vein thrombosis, pulmonary embolism, and stroke are commonly observed complications of COVID-19, spinal cord infarction is relatively rare.
J Rehabil Res Pract, 2023, Volume Volume 4, Issue Issue 1, p13-21 | DOI: 10.46439/rehabilitation.4.021
The evolving paradigm of rehabilitation: personalization, equity, and integration
The collection of articles in this issue of the Journal of Rehabilitation Research and Practice presents a compelling and thoughtfully curated snapshot of the contemporary rehabilitation landscape. This journal continues to demonstrate its commitment to publishing high-impact, socially relevant research that pushes the boundaries of the field.
J Rehabil Res Pract, Volume 7, Issue 1, p14-15
Changes in grip strength, depression, and cognitive functioning during medical stabilization for anorexia nervosa: Exploring the utility of grip strength as a marker of severity
Anorexia nervosa (AN) is a serious psychiatric illness that carries at least a four-fold increased risk of death versus aged-matched controls. However, women with AN and concurrent depression are eight times more likely to die compared to the general population and 24 times more likely to die from unnatural causes
J Rehabil Res Pract, 2024, Volume Volume 5, Issue Issue 1, p14-22 | DOI: 10.46439/rehabilitation.5.028
Dermatological rehabilitation: Content, Prospects and a guide to get there
The chances and opportunities of dermatological rehabilitation are not fully exhausted among dermatological experts. Reasons for that lack of referral are insufficient knowledge and education about the chances and opportunities of dermatological rehabilitation. Rehabilitation offers an extended approach of treatment to the underlying disease, including the treatment of comorbidities, psychological burden and the problems at workplace and personal and social life.
J Rehabil Res Pract, 2022, Volume Volume 3, Issue Issue 1, p15-19 | DOI: 10.46439/rehabilitation.3.014
Rehabilitation of pre-existing neurologically disabled children in emergency situations
Disasters such as earthquakes and armed conflicts are threats for every child but especially concerning those children having pre-existing neurological impairments. This exacerbates their health challenges as care is further disrupted, resources are scarce, and support systems miss the mark.
J Rehabil Res Pract, 2025, Volume Volume 6, Issue Issue 1, p17-19 | DOI: 10.46439/rehabilitation.6.034
Vitamin C deficiency: a review
Described in seafarers in the 18th century, Vitamin C deficiency is the cause of the clinical syndrome that became known as ‘The Scurvy’ . Observations that dietary supplementation with citrus fruits effected a rapid cure led to organized preventative measures, and helped to establish the importance of a balanced diet in maintaining health. Vitamin C is an essential nutrient also known as Ascorbic acid, isolated in 1923, and chemically produced in 1933. This was the first example of a vitamin being developed and then used as a therapeutic pharmacological preparation .
J Rehabil Res Pract, 2001, Volume Volume 2, Issue Issue 1, p17-20 | DOI: 10.46439/rehabilitation.2.010
Tailoring interval training in stroke rehabilitation: The role of peak velocity
Stroke rehabilitation demands innovative approaches to address the diverse physical limitations and functional goals of stroke survivors. Traditional interval training paradigms, such as high-intensity interval training (HIIT) and sprint interval training (SIT), often fall short of meeting the specific needs of this population due to their reliance on sustained or maximal efforts.
J Rehabil Res Pract, 2025, Volume Volume 6, Issue Issue 1, p20-26 | DOI: 10.46439/rehabilitation.6.035
Translingual neural stimulation in adults with neurological conditions: a scoping review
Chronic neurological disorders are the leading cause of disability worldwide and their burden of death and disability is increasing. Of all chronic neurological disorders, stroke, multiple sclerosis (MS) and traumatic brain injury (TBI) are the three largest contributors to disability and mortality. Despite the incidence of chronic neurological conditions declining from 1990 to 2015, time spent living with a disability, and mortality rates from chronic neurological conditions has been increasing. These findings suggest that people with chronic neurological conditions are living longer with persistent disability.
J Rehabil Res Pract, 2022, Volume Volume 3, Issue Issue 1, p20-40 | DOI: 10.46439/rehabilitation.3.015
Factors influencing the longer hospital stays for acute stroke patients in a tertiary hospital in Burkina Faso
Stroke is a leading cause of death and disability worldwide. Stroke also imposes an important economic burden. In Western countries, approximately 2-5 per cent of total health-care costs are due to cerebrovascular diseases. Within the first year following a stroke, acute in-patient care accounts for the majority of direct health-care costs.
J Rehabil Res Pract, 2001, Volume Volume 2, Issue Issue 1, p21-28 | DOI: 10.46439/rehabilitation.2.011
Power training in older adults: A pilot and feasibility study
Global aging has led to a greater proportion of older adults and is one of the factors contributing to the increase in annual healthcare expenditure. People live longer despite the presence of chronic health conditions. To offset rising healthcare costs, it is expected that older adults continue to live independently at home for as long as possible.
J Rehabil Res Pract, 2023, Volume Volume 4, Issue Issue 1, p22-29 | DOI: 10.46439/rehabilitation.4.023
Renal rehabilitation: Recommendations of exercise therapies in patients with kidney diseases
Renal rehabilitation is a process to conduct treatments for the patients suffering from kidney disease and support to help them for their smooth achievement of social rehabilitation. Patients with dialysis-dependent kidney failure carry some additional burden of co-morbidity, such as, diabetes mellitus, hypertension, cardiovascular disease, infections, and many other. Approximately 10% of the world population is affected by chronic kidney disease and the incidence of dialysis is quite high.
J Rehabil Res Pract, 2024, Volume Volume 5, Issue Issue 1, p23-25 | DOI: 10.46439/rehabilitation.5.029
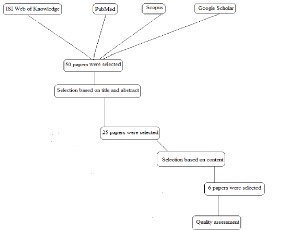
Factors affecting physiotherapists and minority group patients’ relationship in the UK: A systematic review study
The role of Physiotherapy is focused on rehabilitation, health promotion, and treating conditions which has resulted in issues in movement [1]. Physiotherapy in recent years is seeing an influx of patients being referred due to musculoskeletal, respiratory, and neurological conditions as a drive for healthy lifestyle, exercise, holistic approaches as well as the musculoskeletal expertise of the Physiotherapist takes center stage within the economies globally.
J Rehabil Res Pract, 2024, Volume Volume 5, Issue Issue 1, p26-32 | DOI: 10.46439/rehabilitation.5.030
Physical activity and fitness in patients with end-stage renal disease: A review
Chronic kidney disease (CKD) is a major risk factor for dialysis, also increases the risk of cardiovascular diseases and is closely related to lifestyle-related diseases such as diabetes mellitus and hypertension. Moreover, dialysis patients develop complications including cardiovascular diseases, infections, and malignant neoplasms and have very poor prognosis.
J Rehabil Res Pract, 2025, Volume Volume 6, Issue Issue 1, p27-30 | DOI: 10.46439/rehabilitation.6.036
A rationale for the use of rehabilitative approaches to ameliorate possible space radiation induced loss of cognitive and sensorimotor function during a mission to Mars
NASA is on the verge of its second and most challenging phase of space exploration, returning to the Moon and then onto Mars. The proposed missions will be markedly different in nature from previous Apollo and ISS missions, which may result in many additional health concerns for astronauts. Astronauts will endure prolonged exposure to multiple fight stressors that may seriously impact their health. Prolonged exposure to microgravity is a greater health concern than for shorter duration flights, but NASA has spent decades developing approaches to minimize microgravity effects on astronauts that should be effective for deep space missions.
J Rehabil Res Pract, 2022, Volume Volume 3, Issue Issue 1, p29-34 | DOI: 10.46439/rehabilitation.3.012
Pain and disability in women undergoing surgery for unilateral breast neoplasia
Pain after breast cancer surgery or Postmastectomy pain syndrome (PMPS) is a well-recognized problem associated with functional impairment. It is defined as pain on the anterior or lateral region of thorax, axilla and/or medial upper arm after surgery without infection or tumor recurrence.
J Rehabil Res Pract, 2023, Volume Volume 4, Issue Issue 1, p30-37 | DOI: 10.46439/rehabilitation.4.024
Exploring the effects of transcutaneous electrical nerve stimulation (TENS) in spinal cord injury rehabilitation: A systematic review of systematic reviews
Spinal cord injury (SCI) is damage to the spinal cord caused by disease, degeneration, or trauma (such as a car accident). The yearly incidence of SCI is believed to be between 40 and 80 cases per million people, while the world health organization (WHO) notes that a precise worldwide prevalence is unknown. Up to 90% of SCI cases have traumatic etiology, however the proportion of spinal cord injuries that are not traumatic seems to be increasing.
J Rehabil Res Pract, 2025, Volume Volume 6, Issue Issue 1, p31-43 | DOI: 10.46439/rehabilitation.6.037
Cell therapy with autologous mesenchymal stem cells for premature baby with neonatal sepsis and bronchopulmonary dysplasia: Case report
Bronchopulmonary dysplasia (BPD) remains the most common disease in premature newborns, associated with immature lung injury under the influence of supplemental oxygen and mechanical ventilation. “Classical BPD” is observed in premature newborns who have not received surfactant treatments. It is characterized by pulmonary fibrosis due to oxygen toxicity and volumetric/barometric trauma caused by mechanical ventilation. A new or "mild" form of BPD is observed in children born at 29 weeks of gestation, and is characterized by disordered pulmonary development due to prematurity.
J Rehabil Res Pract, 2024, Volume Volume 5, Issue Issue 1, p33-36 | DOI: 10.46439/rehabilitation.5.031
Questionable reliability of medical review articles
Review articles are essential for the progress of science. Consequently, they need to be reliable. This is, however, not always the case, as shown by a review article dealing with the application of dry needling to the rehabilitation of patients with spasticity. This example and its follow-up show not only that various types of errors may occur in one single review article, but also that that not all medical authors feel themselves responsible for reliable information.
J Rehabil Res Pract, 2022, Volume Volume 3, Issue Issue 1, p41-44 | DOI: 10.46439/rehabilitation.3.016
Nurses’ insights on challenges and strategies to enhance rehabilitation in rural primary care settings
Rehabilitation is a fundamental component of health care that focuses on enhancing and restoring functional ability and quality of life for individuals experiencing physical, mental, or cognitive limitations. According to the World Health Organization (WHO), rehabilitation is an essential component of universal health coverage and primary healthcare (PHC).
J Rehabil Res Pract, 2025, Volume Volume 6, Issue Issue 1, p44-50 | DOI: 10.46439/rehabilitation.6.038
Rehabilitation and return to work
Levels of disability and health-related work absence continue to increase, yet the risk assessment and modern medicine aimed at mitigating ill health and work absence also continues to increase. There is evidence to suggest that the interaction between health and work, the economic work loss, and the influence of long-term sickness absence on health and social inequality is an important consideration for researchers and clinicians in healthcare.
J Rehabil Res Pract, 2022, Volume Volume 3, Issue Issue 1, p50-51 | DOI: 10.46439/rehabilitation.3.017
A multidisciplinary approach to the rehabilitation of alcohol-related brain damage (ARBD): A synthetic review
Alcohol related brain damage (ARBD) is a term now widely used across the UK and Europe, though it is also referred to as alcohol related brain injury and neurological impairments in alcohol use disorder. Although often referred to as a “diagnosis”, it does not yet appear in the standard diagnostic manual as a stand-alone diagnosis.
J Rehabil Res Pract, 2025, Volume Volume 6, Issue Issue 1, p51-55 | DOI: 10.46439/rehabilitation.6.039
Acute effect of an abdominal exercise combining diaphragmatic aspiration and Curl-up on the interrecti distance: a cross sectional study in postpartum women
Diastasis recti is defined as an interrecti distance (IRD) over 23 mm in Beninese postpartum women. Its prevalence is 46%. The Curl-up acutely reduces the IRD but it increases the linea alba distortion and it is considered to be hyperpressive. When Curl-up is combined with Diaphragmatic aspiration (DA) the intra-abdominal pressure is lower. Moreover, combining Curl-up with transversus abdominis activation is recommended to decrease the linea alba distortion. However, the effect of this DA combined with Curl-up on the IRD is not known in postpartum women.
J Rehabil Res Pract, 2022, Volume Volume 3, Issue Issue 1, p52-58 | DOI: 10.46439/rehabilitation.3.018
Psychosomatic rehabilitation in migrant women from Turkey in Germany: Cultural stressors and gender-specific challenges
Psychosomatic disorders are highly prevalent in modern healthcare systems, reflecting the intricate interplay between psychological distress, sociocultural stressors, and physical symptomatology. Migration represents one of the major psychosocial stressors of the 21st century, yet its effects on mental health are highly heterogeneous and influenced by intersecting factors such as gender, socioeconomic position, and discrimination experiences.
J Rehabil Res Pract, 2025, Volume Volume 6, Issue Issue 1, p56-61 | DOI: 10.46439/rehabilitation.6.040
Nephrological physiotherapy: A new approach towards patients with chronic kidney disease undergoing hemodialysis
Over recent years, the concept of renal rehabilitation has steadily gained acceptance and recognition within numerous medical and allied health specialties. Practitioners such as nephrologists, dialysis and transplantation experts, rehabilitation professionals, nutritionists, nursing staff, physiotherapists, clinical guideline developers, and patient representatives have collectively contributed to expanding awareness and understanding of this vital intervention.
J Rehabil Res Pract, 2025, Volume Volume 6, Issue Issue 1, p62-64 | DOI: 10.46439/rehabilitation.6.041
Heart rate responses to peak velocity interval training post-stroke: A secondary analysis
Stroke remains a leading cause of long-term disability worldwide, with up to 70% of survivors experiencing persistent lower limb impairments such as reduced walking speed, decreased endurance, and asymmetrical gait patterns.
J Rehabil Res Pract, 2025, Volume Volume 6, Issue Issue 1, p65-71 | DOI: 10.46439/rehabilitation.6.042